亚太墅装站点导航:
长沙
岳阳
长沙
【切换】
关注微信公众账号
咨询电话
400 718 0731
别墅案例
设计团队
施工管理
别墅研究院
施工保障
关于亚太
400-718-0731
装修案例
全景VR设计
欧标工艺
五免服务
工程保障
品牌介绍
新闻动态
选择点石10大理由
主页
>
公司简介
>
服务流程
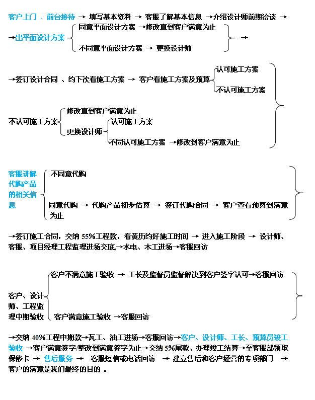
服务流程
关于亚太墅装
公司简介
品牌故事
企业文化
资质荣誉
服务流程
亚太招聘
集团分支
联系我们
品牌故事
|
别墅案例
|
设计团队
|
别墅工艺
|
行业新闻
|
别墅工地
|
别墅研究院
|
联系我们